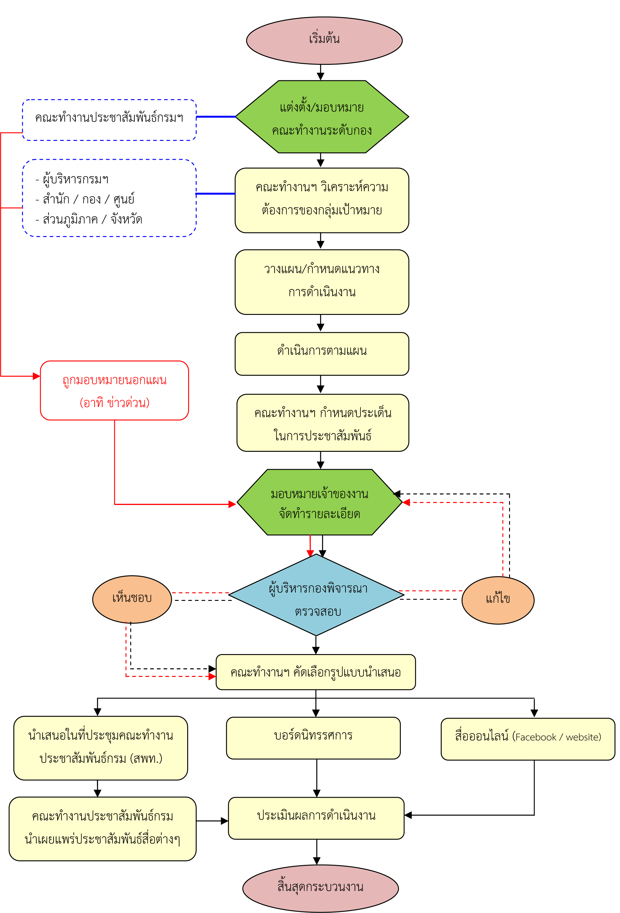
กระบวนการเผยแพร่ประชาสัมพันธ์ กพฉ. 
กระบวนการพัฒนาการถ่ายทอดความรู้ด้านการเกษตรในพื้นที่โครงการ
พระราชดำริและพื้นที่เฉพาะ
กระบวนการรับเสด็จโครงการพระราชดำริทั่วไป

กระบวนการรับเสด็จโครงการเกษตรเืพื่ออาหารกลางวัน
